项目公示
当前位置:
首页
>
信息公开
>
项目公示
>
职业卫生项目公示
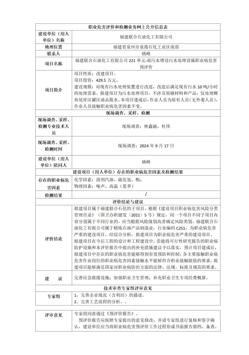
福建联合石油化工有限公司221单元-南污水增设污水处理设施职业病危害预评价
发布时间:2025年01月26日
浏览次数:
字体:【
大
中
小
】
责任编辑:吴佳琪
信息来源:综合管理部
扫一扫在手机打开当前页
打 印
关闭窗口