项目公示
当前位置:
首页
>
信息公开
>
项目公示
>
职业卫生项目公示
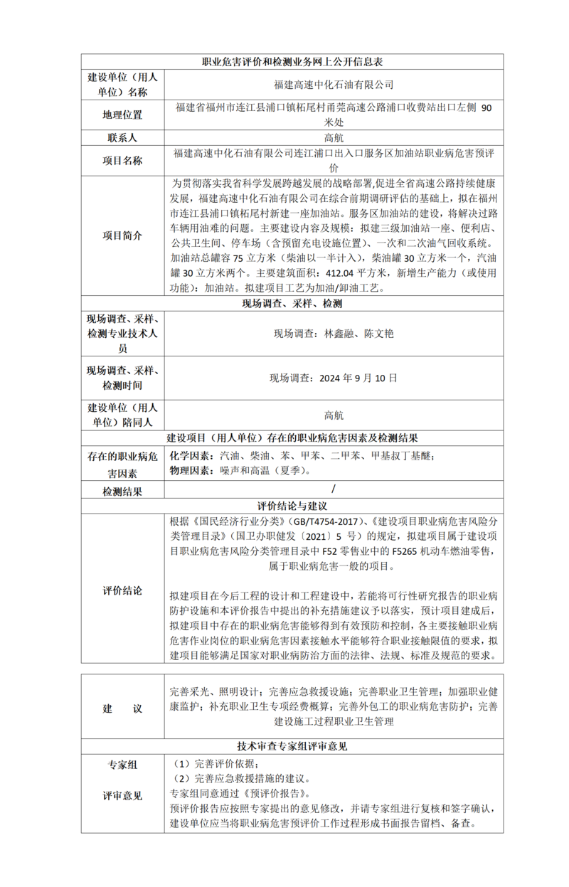
福建高速中化石油有限公司连江浦口出入口服务区加油站职业病危害预评价
发布时间:2024年12月25日
浏览次数:
字体:【
大
中
小
】
责任编辑:吴佳琪
信息来源:综合管理部
扫一扫在手机打开当前页
打 印
关闭窗口